프로젝트 개요: 멀티플레이어 파티 게임 (이름 미정)




보드게임 + 미니게임
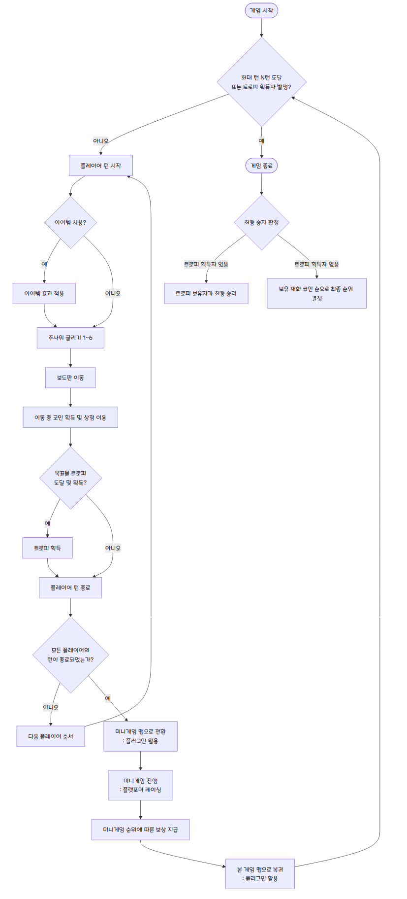
주사위를 굴려서 목표 아이템 획득하는 게임.
한 턴이 끝나면 미니게임 진행. 2-4인
서버 미정
but. 튜터님 의견은 Dedicated Server를 추천하셨다.
포트포워딩 문제, 현재 강의 내용, 채용 시장 등등 고려했을때!
캐릭터
- 캐릭터 콘셉트: '폴가이즈'나 '파티 애니멀즈'처럼 밝고 말랑말랑한 툰(Toon) 느낌
- 캐릭터 모델 투표: 믹사모(Mixamo) 애니메이션의 호환성이 좋은 말랑말랑한 형태의 인간형 캐릭터(Creative Characters 프리셋)
- 커스터마이징 및 애니메이션: 캐릭터 구분을 위해 복잡한 커스텀 대신 모자를 바꾸거나 피부 색깔만 다르게 적용하여 시간을 단축. 걷기, 달리기, 점프 등 기본적인 애니메이션 외의 필요한 모션은 믹사모에서 가져올 예정
- 캐릭터 구현 방식: 미니게임이 늘어날 것을 대비하여, 기본 베이스 캐릭터를 두고 미니게임마다 필요한 기능만 상속받아 캐릭터를 개별 관리하는 방식


게임 루프 플로우 차트

'내배캠Unreal_TIL > 팀프로젝트' 카테고리의 다른 글
| [TIL] 2026-03-05 | [슈터 게임] '조선신녀비록' 프로젝트 회고 (0) | 2026.03.05 |
|---|---|
| [TIL] 2026-03-04 | 최적화, 나나이트 활성화 (1) | 2026.03.05 |
| [TIL] 2026-02-27 | Nav Mesh 계단 처리하기 (0) | 2026.02.27 |
| [TIL] 2026-02-25 | 오늘의 실수 (0) | 2026.02.25 |
| [TIL] 2026-02-24 | UE5 카오스 디스트럭션으로 물체 파괴 구현, Chaos destruction (0) | 2026.02.24 |